WP/Ke/ Bandaranayake Maha Vidyalaya
Kelaniya
WC Schooler Template
Home
About our school
History & traditions
History
Founders
Past principals
Identity
School Profile
Vision & Mission
School Song
Crest & Motto
School Flag
School Colors
School Uniform
House System
School Plan
Rules and regulations
Academic
Curriculum
Secondary School
Administration
Management Structure
Management Committee
Academic Staff
Principal Message
Deputy Principal
Academic Staff
Non-Academic Staff
Prefects Board
News & Highlights
Achievements
Clubs & Associations
Gallery
Contact us
[email protected]
+94112985141
WP/Ke/ Bandaranayake Maha Vidyalaya
Home
About our school
History & traditions
History
Founders
Past principals
Identity
School Profile
Vision & Mission
School Song
Crest & Motto
School Flag
School Colors
School Uniform
House System
School Plan
Rules and regulations
Academic
Curriculum
Secondary School
Administration
Management Structure
Management Committee
Academic Staff
Principal Message
Deputy Principal
Academic Staff
Non-Academic Staff
Prefects Board
News & Highlights
Achievements
Clubs & Associations
Gallery
Contact us
Search
Special Notice
Maths Workshop Day
Maths Workshop Day
Prefects Day
Prefects Day
Reading Corner Day
Reading Corner Day
sports meet
sports meet
Teachers day
Teachers day
WC Schooler Template
Home
About our school
History & traditions
History
Founders
Past principals
Identity
School Profile
Vision & Mission
School Song
Crest & Motto
School Flag
School Colors
School Uniform
House System
School Plan
Rules and regulations
Academic
Curriculum
Secondary School
Administration
Management Structure
Management Committee
Academic Staff
Principal Message
Deputy Principal
Academic Staff
Non-Academic Staff
Prefects Board
News & Highlights
Achievements
Clubs & Associations
Gallery
Contact us
33332.png
123.jpg
IMG-20230628-WA0002.jpeg
img-20230905-wa0007.jpg
Capture.png
Capture.png
Home
Academic
Administration
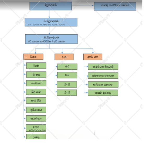
Management Structure
Administration
Management Structure
Management Committee
Management Structure